值得信赖的区块链资讯!
会员积分的时代,正被稳定币终结
作者:Vaidik Mandloi
原标题:Stablecoins are eating loyalty programs
编译及整理:BitpushNews
几周前,我在超市收银台结账时,收银员照例问道:
“先生,您想使用您的奖励积分吗?”
我回答“是”,期待着能有一点折扣。
她敲了几秒钟键盘,抬起头来说:
“您的积分余额是 0.70 美元。”
那张忠诚度卡,我几乎刷了快一年。
这与其说是令人失望,不如说有点搞笑。整整一年的购物,作为回报,我赚到了…… 一块口香糖,甚至还不是大包的。
那一刻,让我想起了我参与过的每一个会员积分忠诚度计划:
那些似乎永远差一点才能兑换到你真正想要的航班的航空里程;
那些我总是忘记带的餐厅积分卡;
那些在你消费了近 1200 美元后,自豪地告诉你已“解锁”一张 20 美元优惠券的信用卡积分。
这些计划大多数都感觉是在另一个时代设计的,针对的是那些拥有无限耐心且没有计算器的顾客。
奇怪的是,忠诚度计划无处不在,咖啡店、航空公司、银行、药店、外卖应用…… 然而,它们之间却互不通用。每个品牌都希望你保持忠诚,但仅限于它自己的生态系统内。因此,你的价值也被困在那里。积分无法转移,奖励无法增值,你赚到的东西通常买不到任何有意义的东西。
与此同时,我们支付和转移资金的方式已经在幕后彻底改变。无论是即时国内支付还是跨境汇款,一切都变得更快、更开放、更全球化。但在这个过程中,稳定币出现了:它们是美元的数字版本,像货币一样运作,但没有等待时间、没有国界限制,也不受银行营业时间约束。
在这个过程中,一个新的想法开始悄悄渗入关于忠诚度的讨论:如果忠诚度根本不需要以积分形式存在呢?
与其给你那些价值没人能说清的积分,品牌何不用实际的、可消费的数字美元来奖励用户呢?
这种奖励不会在 90 天后失效,不需要满足 40 个条件才能兑换,也不会强迫你必须从最初发放它的同一家商店购买商品。
在本文中,我们将深入探讨稳定币如何能完全取代忠诚度积分。
忠诚度计划的有趣之处在于,表面上它们看起来非常有吸引力。你赚取积分,获得一些福利,偶尔或许能兑换点东西。但在表面之下,这些计划的结构设计并没有跟上当今人们的消费方式或企业的运营方式。
首先,积分不是奖励,而是负债。
公司发行的每一个积分,在账面上都记录为它未来欠你的东西。这意味着忠诚度计划不仅仅是营销,它也是一项会计承诺。例如,航空公司管理着数十亿未偿付的里程,这自然促使它们对系统保持严格控制,而不是过于慷慨。
第二个问题是,忠诚度系统运行在各自孤立的基础设施上。每个品牌都维护着自己用于管理奖励的分类账、规则和后端。它们不共享技术,不以相同的方式结算价值,也不与自身环境之外的任何事物连接。因此,无论你赚取什么,都只会停留在它最初产生的地方。
而讽刺的是?整个系统靠“破损率”生存。
破损率 =用户未兑换、最终失效的积分/奖励/礼品卡所对应的金额或比例。
在各个行业,大多数忠诚度积分从未被使用。在许多行业,30-40% 已发放的奖励只是闲置着,直到过期失效。公司会将此纳入规划,因为如果每个人都兑换了他们赚取的所有东西,其经济模型将大不相同。但是,未被使用的奖励在闲置期间不会创造任何价值;它们不流动,不增值,也无法加强与客户的关系。它们只是作为负债存在。结果,忠诚度计划变成了品牌出于习惯和期望而维持的东西,而不是对任何一方真正有意义的东西。
奖励的资金来源
如果你看看目前市面上的奖励是如何计算的,你就会开始理解为什么忠诚度计划会以这种方式运作。
大多数忠诚度计划——无论是银行、航空公司、零售连锁店还是外卖应用——都建立在同一个简单问题上:“我们从哪里找钱来奖励用户?”

对于银行和发卡机构而言,奖励来自交换费,即商户每次刷卡时支付的费用。在链条上的每个环节都分得一杯羹之后,剩下的部分才是银行可用于返现和积分的。如果净利润率是 1.5–2%,银行可能会决定将 0.5–1% 返还给用户,其余部分用于覆盖欺诈、福利和运营成本。这就是为什么世界各地的信用卡奖励看起来都大致相同。
航空公司运行着不同的模式,但约束条件类似。它们的忠诚度计划并非由你乘坐的每一次航班提供资金,而是通过向信用卡公司销售里程所产生的收入来资助。这些里程最终会进入你的账户,但最初它们是合作协议中的一项。由于这笔收入必须分摊到运营、兑换、航班取消和客户服务等方面,航空公司会仔细控制这些里程的使用方式和时机。
零售商和餐饮连锁店的奖励资金则来自其利润,而这些利润通常很薄。如果一家杂货店每卖出 1 美元只赚几美分,它就无法在不侵蚀自身利润的情况下给出太多回报。咖啡店和餐馆面临同样的问题。消费十次后得到一杯免费饮料感觉不错,但在幕后,这之所以可行,只是因为另外九次消费的利润覆盖了成本。
应用软件和市场的奖励资金来源则更为复杂。它们依靠极低的抽成率运营,因此通常会将奖励成本分摊在自己和其商户合作伙伴之间。一个提供 3 美元折扣的外卖应用,需要餐厅承担一部分成本,因为应用本身的利润无法承担全额折扣。结果就是,只有当多方同意分担负担时,奖励才能运作。如果其中一方退出,整个优惠就会瓦解。

纵观所有这些行业,核心是相似的。
奖励来自于某个人的利润。它们由企业在支付运营、合作伙伴以及底层支付基础设施成本后,所剩无几的利润空间来资助。这就是为什么忠诚度计划尽管无处不在,却往往让人觉得千篇一律:赚取缓慢、兑换选项有限、条款复杂。
你所赚取的一切,都是在一长串成本链之后剩下的零头。而且,由于每一美元的奖励都依赖于某人放弃一部分利润,因此忠诚度计划的回馈力度也只能到此为止。
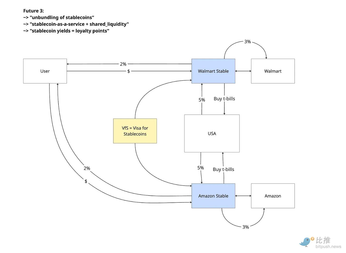
稳定币驱动的新奖励系统是怎样的
当今忠诚度计划的局限性源于一个非常简单的地方:资助它们的钱必须来自某人的利润。这就是为什么每个行业——银行、航空公司、零售商、应用软件——都遇到了同样的天花板。系统的慷慨程度只能取决于其底层的经济效益。但在过去几年里,一个相反方向的转变正在悄然发生。支付轨道开始变得更便宜、结算更快,并且能够在无需经过一长串中介的情况下承载价值。当轨道变得更轻盈时,建立在它们之上的东西自然也发生了改变。

这就是稳定币登场的地方,不是作为一种新的忠诚度噱头,而是作为一种不同的资金转移基础。稳定币不是作为奖励发行的。它只是美元的数字形式,这使其周围的经济模式变得非常不同。大多数大型稳定币背后的储备金存放在短期美国国债中,目前每年赚取约 4–5% 的收益。这是由底层资产产生的真实、可预测的收益,而不是来自促销或营销预算。
当你持有数十亿美元的这些工具时,即使一个百分点的收益也会变成可观的收入。这笔收入的一小部分可以返还给用户,这意味着奖励不必完全来自商家本已微薄的利润。
如今,价值需要通过几层才能到达用户手中——商户费用、卡网络、处理商…… 客户最终得到的是链条末端剩下的部分。在
新的模式下,奖励出现在流程的更早阶段。
稳定币背后的储备金产生收益,这部分收益的一部分可以用于支持奖励。由于支付和奖励在同一轨道上流动,整个流程变得更简单。后台没有堆积的负债,不再依赖于人们忘记兑换积分,也不需要一张合作伙伴网络来让价值变得可用。轨道本身为奖励的存在创造了空间。
由于轨道是开放的,价值也不必只停留在某个应用内。如果客户赚取了几美元的稳定币,这些价值可以立即转移到钱包、用于其他购买或存入储蓄,而无需定制集成或封闭的生态系统。奖励的行为方式就像是客户已经理解的东西,而不是需要通过单独界面赎回的东西。
综上所述,这种模式并不是要取代忠诚度,而是要取代忠诚度作为一个沉重的、独立系统的必要性。奖励成为支付流的一部分,而不是通过独立分类账管理的附加程序。这对公司来说变得更轻盈,对用户来说更清晰,并且不再依赖于未使用的余额来维持。
我的看法
让这种转变感觉真实的是,它不再仅仅是一个想法,各个公司已经开始朝这个方向行动。
Klarna,欧洲最大的消费支付机构之一,年购买额超过 800 亿美元,最近推出了自己的稳定币。目前,其忠诚度计划需要通过卡网络费用和商户折扣率来资助,这两者都很昂贵。

Klarna 发行的稳定币可以彻底改变这种模式。Klarna 不再通过传统支付轨道处理交易,而是可以低成本地结算价值,并将客户余额存放在能赚取 4–5% 收益的资产中。这笔收益可以补贴奖励、降低计划成本,并减少对交换费的依赖。
现在还处于早期,但这样的举动显示了事情的发展方向。一旦支付层本身能够产生价值,忠诚度就不需要存在于一个单独的系统中,或依赖于未使用的积分来维持数字平衡。奖励成为支付流的一部分,经济模式变得更轻盈,客户收到的是他们真正理解的东西。
如果更多公司采用这种模式,那么我们最终将迎来的,便是一个从“被困积分”到“自由美元”的全新未来。
Twitter:https://twitter.com/BitpushNewsCN
比推 TG 交流群:https://t.me/BitPushCommunity
比推 TG 订阅: https://t.me/bitpush
比推快讯
更多 >>- Binance 年初解雇多名合规调查人员,为今日遭美司法部调查伏笔
- 日本、德国将释放战略石油储备
- 美国司法部就伊朗利用 Binance 规避制裁启动调查
- 主流 Perp DEX 一览:宏观事件空窗期下各平台交易量下滑,Hyperliquid 上原油合约回落 33%
- 英国央行副行长布里登:将审视稳定币准备金 60:40 的比例是否过于保守
- QCP:滞胀预期升温,BTC 展现相对韧性
- RootData 透明度警报:Bitunix、UEEx、Coinflare、KoinBX 等项目缺失核心信息
- 伊朗军队称对以色列多个战略要地发动持续袭击
- 当前主流 CEX、DEX 资金费率显示市场维持全面看空
- 数据:若 ETH 突破 2,120 美元,主流 CEX 累计空单清算强度将达 11.99 亿美元
- Meme 币龙虾市值短时突破 2000 万美元,5 分钟涨超 130%
- 美股盘前三大指数普跌,Alphabet (GOOGL) 跌 0.52%
- 某新建钱包从 Bitfinex 提取了 738.38 枚 XAUT,价值约 380 万美元
- Meme 币 Freedom of Money 市值回涨至 1000 万美元上方,1 小时内拉涨 20%
- 分析,比特币矿工抛售压力加剧,高效矿工成本低至约 45,000 美元
- 消息人士:国际能源署将于今日 21:00 公布其关于释放战略石油储备的建议
- 瑞银:滞后性使得今晚通胀应呈温和状态
- 分析师:市场对今晚通胀报告反应可能平淡
- G7 会前表态原则上支持使用战略原油储备,日内开仓四大巨鲸反建原油多仓
- Solana 连续第二个月网络收入超越所有 L1 和 L2
- Lido 回应 Aave 清算事件:预言机价格错误导致清算,与 Lido 协议没有任何问题
- Anthropic 将在华盛顿开设永久办公室,并将把公共政策团队规模扩大三倍
- 野村证券:预计英国央行将在 4 月和 7 月各降息 25 个基点
- 国际油价日内反弹,Hyperliquid 上资金费率显示整体情绪偏空
- AI 基础设施公司 Nexthop AI 完成 5 亿美元 B 轮融资,a16z 等参投
- 消息人士:国际能源署建议释出的石油储备可能总计达 4 亿桶
- 链上 CRCL 最大多头浮盈扩大至 45 万美元,同步押注韩国 ETF 已浮盈 26%
- 数据:4 万枚 SOL 从 Kraken 转出,价值约 341.56 万美元
- 巴克莱:若油价维持在 100 美元左右,欧洲斯托克 600 指数将跌至约 550 点
- 数据:巨鲸 pension-usdt.eth 做空比特币和以太坊,并做多原油,总价值超 8000 万美元
- Antalpha 向 Cobo 转入 1500 万美元 XAUT
- CZ:Binance 年度收入约 50 亿美元,《福布斯》对我的身家估算严重失准
- 分析师:美国通胀数据平静之下或暗藏隐患,交易员将紧盯核心服务业表现
- Strategy 的永续优先股 STRC 昨日交易量达 4.09 亿美元,可用于购买 2038 枚 BTC
- 某巨鲸 30 倍杠杆提前看跌纳指 100,空单持仓 104 万美元
- a16z 合伙人:AI 代码生成将终结电子表格时代,10 亿知识工作者迎来软件开发新纪元
- 甲骨文盘前涨超 11%,某早期做多 ORCL 交易员浮盈已达 60%
- 机构:中东冲突前景不明,金价走势承压
- 欧股低开,欧洲斯托克 50 指数跌 0.9%
- 机构:日本央行 3 月料将维持利率不变
- BTC 最大空头pension-usdt.eth以 250 万美元多单看涨原油,首次跨界押注传统资产
- 人大代表提案《人民银行法》修订,明确数字人民币的法定货币地位
- 机构:油价仍将是最大市场驱动力,CPI 影响或有限
- 美国 2 月 CPI 今晚 20:30 公布,市场预期通胀温和
- 七国集团声明:支持采取积极措施应对当前局势,包括动用战略石油储备
- 分析:七家央行下周公布利率决议,或将引发比特币市场波动
- 欧央行管委卡兹米尔:可能提前加息应对通胀压力
- GMGN Fees 地址向 Pionex 充值 1824 万美元的 BNB、ETH 和 USDC
- 某新地址从币安提取 4628 枚 ETH,价值 937 万美元
- 机构:全球经济韧性十足,此次滞胀风险远低于俄乌冲突
比推专栏
更多 >>- 当黄金被「困」在迪拜,是时候旗帜鲜明「唱多」香港了
- 東大、波斯、阿拉伯【第七次/進展/能源變量】|0310東3.5
- 从 HSK 到 USDGO:香港两大持牌机构,开始「脱钩」
- There is no new boss YET
- New situation and new games|0305 Asian
- B52 Were on the way to Iran|0304 Middle East
- 开放独角兽门票:从 Robinhood 到 MSX,一场 Pre-IPO 的链上平权实验
- Big player's 『Trigger moment』|0227Europe
- 简街有没有「操纵」BTC?拆解 AP 制度,读懂 ETF 申赎机制背后的定价权博弈
- Happy new year【Horse success】|0213Asian
观点
比推热门文章
- RootData 透明度警报:Bitunix、UEEx、Coinflare、KoinBX 等项目缺失核心信息
- 伊朗军队称对以色列多个战略要地发动持续袭击
- 当前主流 CEX、DEX 资金费率显示市场维持全面看空
- 数据:若 ETH 突破 2,120 美元,主流 CEX 累计空单清算强度将达 11.99 亿美元
- Meme 币龙虾市值短时突破 2000 万美元,5 分钟涨超 130%
- 美股盘前三大指数普跌,Alphabet (GOOGL) 跌 0.52%
- 某新建钱包从 Bitfinex 提取了 738.38 枚 XAUT,价值约 380 万美元
- Meme 币 Freedom of Money 市值回涨至 1000 万美元上方,1 小时内拉涨 20%
- 分析,比特币矿工抛售压力加剧,高效矿工成本低至约 45,000 美元
- 消息人士:国际能源署将于今日 21:00 公布其关于释放战略石油储备的建议
比推 APP



