值得信赖的区块链资讯!
Outlier Ventures:加密版的Uber会是怎样的?
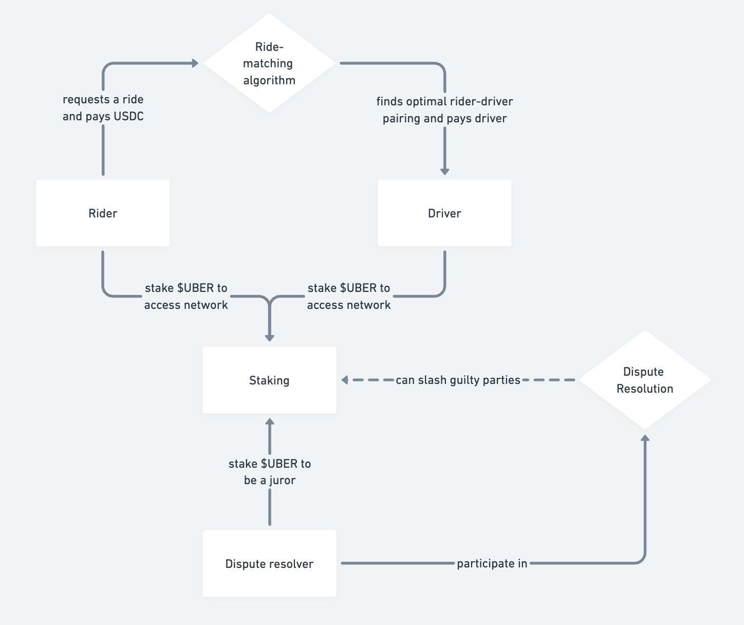
该文讨论了加密版的Uber,乘客和司机需要质押代币来保证礼貌和良好行为。争议解决机制通过随机选择裁判员来解决,治理问题由Uber DAO决定。随着网络发展,代币价值增加,激励人们加入。然而,也存在挑战,如用户体验可能较差,去中心化可能是挑战。总的来说,加密网络是自组织的系统,利益相关者无需相互了解或信任,就能保持一致。
原文标题:What would a crypto-uber look like?
原文作者:Karim Halabi
原文来源:Outlier Ventures
编译:火星财经,MK
我们都熟知的Uber,是一家提供车辆乘坐服务的网络平台。维护和发展这个网络的公司在其中扮演了核心角色。正因如此,这个中心化的实体能够从网络中获取可观的利润。
这种做法合理吗?当然,没有该实体的努力和投资,这个网络就不会像现在这样受欢迎。但如果能在不需要中间商来提取利润的情况下拓展网络呢?这将使网络的参与者能捕获更多价值。这正是加密网络的优势所在。
加密网络入门
本质上,加密经济网络是一种双边市场,类似于Uber。例如,第一层(Layer 1)是区块空间的市场,而一个去中心化的数字资源网络(也称为DePIN:Decentralised Physical Infrastructure Network)则是计算或存储资源的市场。
双边市场也存在于应用层——例如,数据联盟是数据市场,DEX是流动性市场。
单边市场与双边市场的区别在于,前者只能作为价值的消费者或生产者之一。例如,在AWS中,你要么是计算和存储资源的消费者,要么是亚马逊(生产者)。这些不同类型的市场也被称作“管道和平台”。
在双边市场中,任何参与者都可以扮演任何角色。在去中心化的计算市场中,任何人都可以无需许可地加入网络,成为价值的生产者(节点运行者;计算提供者)或消费者(支付节点以获取计算资源)。
加密技术使我们更容易为数字资源创建双边市场,并以去中心化(或更分散化)的方式存在。这种做法已经证明,这些市场可以实现更优的单位经济效益,并且可以以抗审查的方式运行。
加密网络是自组织的双边市场,拥有自己的经济政策。
日常的双边市场有哪些?
eBay是一个直观的例子——它是一个在线集市,任何人都可以在上面销售商品或进行购买。之所以是双边的,是因为你既可以是卖家也可以是买家,甚至可以同时扮演这两种角色。
YouTube是我们日常使用的另一个市场。任何人都可以贡献内容,也可以消费这些内容。为了维护这个平台,YouTube会收取一定比例的收入——它通过向寻求广告空间的人出售注意力来获得收入。尽管YouTube会与顶级创作者分享部分收入,但这通常不足以阻止他们寻求其他变现途径。
这些市场与加密网络的不同之处在于,加密网络不需要中心方来协调所有利益相关者。历史表明,一个拥有绝对权力的君主并非总是好事(尽管在某些情况下是可取的)。
然而,如果我们能够在没有这个“君主”的情况下协调行动者呢?这正是加密技术为世界带来的变革。加密网络通过对齐不同利益相关者的激励,使他们围绕一个共同目标——赚取更多收益。
加密版的Uber会是怎样的?
让我们通过一个思想实验来理解加密网络的运作方式,以及它们如何在没有中心方指挥的情况下对齐激励——并从中提取显著的价值。
首先,定义网络中的角色:
-
司机
-
乘客
-
争议解决者(当司机和乘客发生争议时,谁来公正裁决?)
司机
要成为司机,当然需要一辆车。但我们如何确保他们可靠且安全?如果他们没有驾驶执照或车辆不适合上路怎么办?
在加密网络中,生产者通常需要以金钱作为抵押来保证良好行为。例如,司机可能需要质押一定数量的代币,如100 $UBER,如果他们被证明是不合格的司机,这些代币将被没收。
但我们如何判断他们是否不合格?可能的机制之一是,如果他们的20%以上行程评级低于4星,或者在20次行程内收到5次1星评价,则视为不合格。
在数字环境中,削减股份比在物理环境中要容易得多,因为交互易于被他人验证。有关更多信息,请参考相关文章。
乘客
乘客方面,任何人都可以成为乘客。为了确保他们的礼貌和良好行为,我们也可以要求他们质押一定数量的$UBER代币。然而,由于引入不良司机的风险更高,乘客的质押门槛不需像司机那样高。
下载加密版Uber应用时,乘客必须质押10美元的$UBER才能开始预订行程,并直接用$USDC支付给司机车费。
由于没有中间商提取大额利润,司机的收入可能会更高,或者乘客的费用可能会更低。甚至可能两者兼而有之!
然而,当乘客与司机之间发生争议时,应如何处理?在出现“他说她说”的情况时,谁来解决这些争端?
争议解决
所有市场都需要争议解决机制,但在“去中心化”的环境中,这一点尤为重要。如果没有中心化的实体来充当真理的裁决者,我们该如何激励网络参与者扮演这个角色?
我们可以借鉴Kleros法院的机制,该机制中从代币质押者池中随机选择裁判员来解决特定争议。
裁判员会收到案件的相关信息,并对一方进行投票。投票结束后,将公布结果。因此,在乘客和司机之间的争议中,获得多数票的一方为获胜方(裁判员的数量必须为奇数)。
投错票的裁判员——失败方——他们的代币将被没收,并奖励给正确投票的多数派。这创建了一种机制,激励裁判员投票支持他们认为其他裁判员会支持的一方。这形成了一个谢林点,使争议解决者能够达成主观共识。
一旦作出裁决,不论是乘客还是司机,被判有责的一方将相应地被削减代币,这些代币将作为奖励给受害方。

治理问题如何解决?
在没有中心化实体的情况下,谁来在网络中做出决策?谁来决定是否调整匹配算法,或者参与网络需要质押多少代币?甚至是$UBER的货币政策是什么?
答案是Uber DAO!它是如何运作的?
许多DAO采用“1代币=1票”的系统,但这在实践中并不总是有效,通常会导致寡头统治。相反,我们可以将治理权授予那些积极使用网络的利益相关者,而不仅仅是那些拥有大量资金的人。
一种实现这一目标的方法是向权力用户颁发特定的“徽章”(NFT)。例如:

以上给出的数字是随意的,在实践中需要使用更精细的标准。
请注意,同一人可以在网络中扮演多个角色,并同时持有多个徽章,增加他们的投票权。
此外,这些凭证也可能影响乘车匹配算法,并倾向于信任可靠的利益相关者。
价值捕获
随着加密版Uber应用的用户数量增加,越来越多的人需要购买和质押代币,从而将其从流通中移除。因此,随着网络的不断扩大和成功,$UBER代币的价值也在增加。
这实现了两个主要目标:
-
激励人们尽早加入网络,因为他们认为网络正在解决一个真正的问题并将增值。
-
对参与者的激励进行对齐,确保他们行事积极向上,以提升$UBER代币的价值,并且因不良行为而不损失代币。
结论
这个思想实验的主要好处是,网络参与者能够捕获更大的价值(前提是经济学设计得当),并拥有对网络的所有权。
然而,也存在一些缺点,例如:
-
由于司机/乘客需要购买和质押代币,用户体验可能较差。
-
网络参与者实际上可能因被削减而损失金钱。
-
去中心化可能是一个挑战,特别是在网络试图扩展时。
-
提供这些网络所需的服务尚不成熟。
本文旨在通过一个思想实验,展示加密网络是什么样的。
它们是自组织的系统,在这些系统中,利益相关者无需相互了解或信任,就能在目标上保持一致。为了探索这种方式的运作,我们将加密经济原则应用于像Uber这样的双边市场,并推测如果以去中心化的方式运作,它可能会是什么样子。
比推快讯
更多 >>- 数据:1000 万枚 MOVE 从 Movement Network 转出,价值约 221 万美元
- 美联储 3 月维持利率不变概率达 97.4%
- 特朗普:银行正扼杀GENIUS法案,必须保护加密行业
- 媒体:哈梅内伊之子被选定为伊朗下一任最高领袖
- 美联储卡什卡利:如果通胀降温,今年晚些时候再降息一到两次可能是合适的
- 摩根大通CEO:付息稳定币发行商应接受银行级监管
- TD Cowen:CLARITY法案进程遭拖累,银行在稳定币生息规则博弈中或失去优势
- 道琼斯指数收盘下跌 403.51 点,标普 500 和纳斯达克均下跌
- 美股收盘,纳指跌 1%,芯片股普遍下跌
- 美元指数上涨 0.67%,收于 99.046
- 金融行动特别工作组(FATF):稳定币是非法交易中最流行的虚拟资产
- 数据:Coinbase Prime 流入 7.61 万枚 SOL,价值约 649 万美元
- Vitalik:以太坊应构建“庇护型技术”
- 数据:435.91 枚 BTC 从 Coinbase Prime 转出,价值约 1823 万美元
- Politico:美国考虑为霍尔木兹海峡的油轮提供军事保护和保险支持
- 特朗普:可容忍油价短期内上涨,优先消除伊朗威胁
- 知情人士:地区战争持续蔓延,阿联酋考虑打击伊朗导弹设施
- 特朗普:有五个月时间可以对不同国家征收 15%关税
- 特朗普:将提高对某些国家的关税协议
- 卡什卡利:美联储 2026 年降息预期不确定
- 数据:119.81 万枚 MORPHO 从 BitGo 转入 Binance,价值约 227.64 万美元
- 卡什卡利:需更多数据决定美联储利率行动
- 卡什卡利:需密切关注居高不下的整体通胀
- 卡什卡利:伊朗战争可能影响美联储货币政策
- 特朗普:伊朗的一切都已被摧毁,正在商谈重大贸易协议
- 伊朗媒体:一旦伊朗主要城市遭到袭击,将对区域内所有经济中心实施打击
- 阿联酋首都阿布扎比以及多哈传来巨响
- 迪拜、多哈及阿布扎比传来巨大爆炸声,科威特响起警报
- 数据:ETH 全网合约持仓量 24h 减少 6.68%
- X 产品负责人:未披露 AI 生成战争视频将被暂停 90 天收入共享
- 卡茨:美元在过去 48 小时内充当避险资产
- Michael Saylor:现在正买入比特币
- Ripple Payments 新增托管、虚拟账户以及统一法币和稳定币支付渠道
- 卡茨:稳定币存在风险,监管框架可缓解
- 分析师调高 Circle 股票目标价至 100 美元
- 阿联酋考虑在战争蔓延之时打击伊朗
- 标普 500 软件指数回升至盘中高位
- 英国将向塞浦路斯派遣反无人机直升机与龙号驱逐舰
- 威廉姆斯:通胀偏离目标存在预期变化风险
- 威廉姆斯:降息首要原因是保持实际利率不变
- 巴西央行要求加密交易所每日证明资产充足并隔离客户资金
- 比特币突破 68,000 美元,24 小时跌幅收窄至 1.74%
- 数据:ETH 当前全网 8 小时平均资金费率为 -0.0028%
- 施密德:需关注宏观形势,将通胀降至 2%
- POWER 团队转移 2900 万美元代币,币价今日跌超 58.6%
- 施密德:劳动力市场没有周期性问题,货币政策看法将不同
- 欧元兑美元下跌 2.1%,创 2022 年 9 月以来最大两日跌幅
- 数据:今日加密货币市值前 100 代币涨跌
- CFTC 主席:未来几周将为美国永续合约扫清障碍
- Kalshi:将支持交易劳力士等腕表的价格波动
比推专栏
更多 >>- Big player's 『Trigger moment』|0227Europe
- 简街有没有「操纵」BTC?拆解 AP 制度,读懂 ETF 申赎机制背后的定价权博弈
- Happy new year【Horse success】|0213Asian
- Was it finished?|0206 Asian
- 围猎以太坊多头:「巨鲸」们暴亏 70 亿美元,正被集体围观
- Challenge,risk And chances|0130 Asian
- Meta 豪赌 AI:砸钱 1350 亿美元,2026 的扎克伯格,值得相信么?
- Variables: Terrible snowstorm|0128 Asian
- 英特尔「生死线」时刻:在 ICU 门前,陈立武如何清算遗产并开启自救?
- 從1月13號到今天,提前到5100|0126Asian
观点
比推热门文章
- 数据:1000 万枚 MOVE 从 Movement Network 转出,价值约 221 万美元
- 美联储 3 月维持利率不变概率达 97.4%
- 特朗普:银行正扼杀GENIUS法案,必须保护加密行业
- 媒体:哈梅内伊之子被选定为伊朗下一任最高领袖
- 美联储卡什卡利:如果通胀降温,今年晚些时候再降息一到两次可能是合适的
- 摩根大通CEO:付息稳定币发行商应接受银行级监管
- TD Cowen:CLARITY法案进程遭拖累,银行在稳定币生息规则博弈中或失去优势
- 道琼斯指数收盘下跌 403.51 点,标普 500 和纳斯达克均下跌
- 美股收盘,纳指跌 1%,芯片股普遍下跌
- 美元指数上涨 0.67%,收于 99.046
比推 APP



