值得信赖的区块链资讯!
十年新低 金銀比將帶我們走向何方|0113
白銀的瘋狂使得在場或場外的人們瘋狂,FOMO EMO 踩踏踏空情緒輪番上演,甚至他們剛剛忘記了黃金的瘋狂。
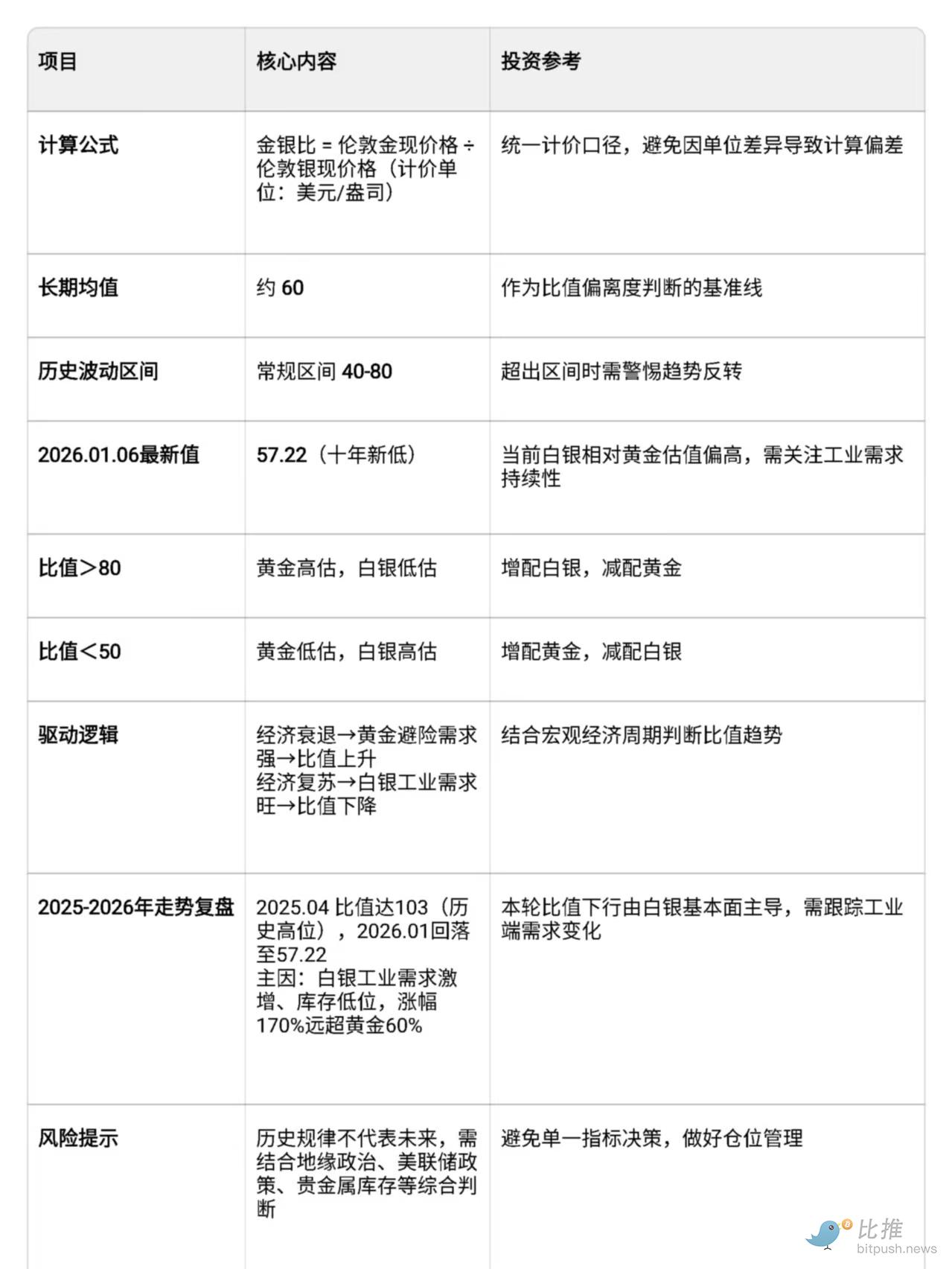
1月6號,現貨倫敦金銀的金銀比來到10年新低【57.22】,按照經典理論和模型,金銀比的新低意味著經濟復蘇的強勁,可是這與你的體感或者是宏觀觀察一樣嗎?
高盛前段時間妖怪的説會到4900,彼時我們策略組迅速跟進5100以上,時間節點將會是在中國農曆新年之前,彼時觀點剛拋出的時候,市場經過了一些調整,馬上就有人過來看笑話,現在估計他也笑不動了
是高盛瘋狂了嗎?還是本策略組更加激進
都不是做出這些推測,沒有嘩眾取寵的驅動,衹是在深刻體察中,可能趨向於保守或更加激進,因為對某些參數的敏感度和權重,在不同的模型中是不一樣的
懂王的風生水起,單方改變了世界的古典音樂性規則,因為在他操作一番之後。全面的邁入了新時代—— When you rely幾個小時就把你換掉敍利亞。養寇自重,現在是收割的好時候,伊朗我感覺可以弄你了,格陵蘭島,哦,我要獲得對俄羅斯戰略導彈的完全優勢。就像當年試圖通過在韓部署薩德一樣。當然中韓之間已經通過非常巧妙和具有智慧性的操作,將薩德的影響力已經完全對沖掉了——懂王及其團隊會被定向鼓勵,原來我們的新玩法這麼奏效——有些反應是長邊效應,或者有些滯後的
以上這些零散的或連貫的地緣宏觀,支撐了golden and silver,以及現在走到10年低點的金銀比的底層邏輯,它並非經典模型裡面經濟復蘇,對白銀的需求暴升,不單是工業的,新的全球貿易架構的,還有真正避險的,但同時又偏離了金銀比走低,意味著經濟全面復蘇的經典模型。
策略組最近在擇時跟進白銀帝國這本曠世著作,但其中根本的一個觀點是他不認為世界是由一個中心主導一個時期,也即旁證佐證了現在G2【東方大國與美帝】的全面強化,這在世界史的國際關係中可能是一個倒退,因為從民主聯邦制共和制以及 uh三權分立等等,全面回歸了『帝國時代』。
帝國時代是從來不會在乎小微個體的命運的變遷的,只會與歷史宏大敍事,來旁證記錄,帝國的興衰輪替。
人為創造的商品以及貨幣和貨幣符號,記賬體系等,往往難以穿越牛熊。嗯歷史中已經驗證了無數次,最有名的就是貝殼,以及鑿了石痕的石碾,沉入海底的那一刻,相當於當時的巨量社會財富一起封印在了海底,然而其未能參與社會經濟流通和國際貿易的流轉,其價值也同樣被封印,取而代之的是經營這種。可便利分割,延展性,以及包含了的平均社會勞動時間,使其在各個時期、各個經濟體,各個人種文明文化圈形成可以不但能穿越牛熊,還可以橫著走的局面,是這個星球最受歡迎的貨幣,或曰貨幣符號。
10年低點金銀比,很多人無法理解它將會帶來什麼變化,去靠ai或者是經典經濟學科普讀物裡面是難以理解的,因為它在歷史長河中的具體指向,在今天的第二爭霸賽中完全偏離了參考價值,所以我們的第一目標線5150,農曆春節前,可能還略顯保守了,這遠比高盛的激進,然而因為大a的17陽,對市場資金和風險的擾動,使得對golden and silver的整體判斷,風險業務已經到了分歧最大的時間點之一,大部分吃到肉的,都在想著做空軍的爽感,他可能暫時忘記了擠空逼空的恐怖。
交給快速流轉的時間吧,很快我們就都知道了。
回望歷史的這一刻,2026年的第2周,金銀比來到10年的最低位【當下此時此刻,同樣參考系的金銀比為53.82,10年低點已經被快速擊穿】。
Hope you happy and rich, control everything and every change




比推快讯
更多 >>- 2026 年美联储利率终值前瞻:全年降息 50 个基点的概率为 32.5%,75 个基点的概率为 25.9%
- 下周白宫加密会议聚焦稳定币收益率,银行代表将首次参会
- 数据:BTC 全网合约持仓量 24h 减少 5.39%
- Bithumb 完成比特币误发事件处置并启动用户补偿
- Bithumb:向低价卖出 BTC 用户补偿差价与安慰金,向所有访问用户补偿 2 万韩元
- Bitwise CIO:下一轮牛市驱动因素为 AiFi、营收型产品、Vitalik 回归以太坊等 9 大核心叙事
- 易理华清仓感言:进入熊市是最好的布局时机,依旧看好行业下一轮牛市机会
- 贝森特:美国政府无权救助比特币,纳税人的钱不会被投资于加密资产
- 易理华旗下 Trend Research 将最后 0.148 枚 ETH 转入 CEX
- 火币联创:李林不会卖出比特币兑换以太坊,其家族办公室为 IBIT 在亚洲最大持仓机构
- 李林回应市场传言:非 LD 或 Garrett Gin 投资人,本轮未减持 BTC 或 ETH
- Scam Sniffer:1 月签名式网络钓鱼共计 4741 名受害者,合计损失 627 万美元
- 易理华链上地址已彻底清仓 ETH
- Arthur Hayes:加密货币市场不存在导致崩盘的秘密阴谋
- Trend Research 再次卖出 2.07 万枚 ETH,价值 4357 万美元
- 市场情绪处于史上罕有的极度恐慌区间,恐慌与贪婪指数现报 7
- Arweave 社区成员:缓存问题导致 AR 未显示实际网络区块,团队正在解决
- 两名青少年驱车 600 英里企图抢劫 6600 万美元加密货币,目前面临重罪指控
- 加密市场横盘震荡,以太坊短时收复 2100 美元,比特币维持 6.9 万美元上方
- 某实体 24 小时内从币安提取 53544 枚 ETH
- 伊利诺伊州拟通过法案建立州级比特币储备
- FWDI 表示长期看好 Solana,将在竞对防守时主动出击
- 南非央行行长警告稳定币使用增长或冲击货币统一性
- 数据:某新建地址于 11 小时前从币安提取 1546 枚比特币,约合 1.06 亿美元
- 疑似 BitMine 地址再度增持 2 万枚 ETH,价值 4167 万美元
- SushiSwap 将集成至 Solana 链上,支持 Sol 和 EVM 间的跨链资产兑换
- Coinbase CEO:长期看好加密货币,Coinbase 将在任何市场条件下持续运营
- Bitwise 顾问复盘 2 月 5 日暴跌:比特币下挫或源于传统金融去杠杆,而非加密基本面
- 数据:BTC 当前全网 8 小时平均资金费率为 -0.0012%
- Bitwise 顾问澄清传言:纳斯达克并未取消 IBIT 期权持仓限制
- Binance 上比特币、ETH 现货 1 分钟图出现异常波动,或为做市商网格策略失常导致
- 某新建地址从 Gate 提取 6 万枚 ETH,并存入 Aave,或将杠杆操作
- 比特币挖矿难度降至 125.86 T,降幅达 11.16%
- Wintermute CEO:对近期“有机构爆雷”的市场传言持强烈怀疑态度
- 下周宏观展望:非农 CPI 叠加美伊谈判、日本大选,加密市场将迎终极考验
- 彭博分析师:误判比特币 ETF 可降低市场波动性,高波动高风险资产属性仍将持续
- Solana 生态 meme 币 Buttcoin 市值逆势新高,钻石手鲸鱼浮盈超 50 万美元
- 预测市场 Kalshi 确认“字母哥”的持股比例不到 1%
- 安永:银行必须拥有钱包否则将失去客户,智能钱包或将取代银行账户核心地位
- CZ:Binance 为 Bithumb 乌龙空投事件妥善解决提供了帮助
- 安永:钱包将成下一代金融核心入口,掌控钱包即掌控客户关系
- 某新建地址从 Binance 提取 1548.76 枚比特币
- 观点:本轮加密熊市并非由单一因素导致,15 大因素综合作用推动行情急转直下
- 某多签地址从 Binance 提取 20,520 枚 ETH
- 某鲸鱼 30 分钟前向币安存入 24452 枚 ETH,价值超 5000 万美元
- MetYa 已完成 2026 年首轮 MY 季度销毁,共永久销毁约 5,756,710 枚 MY
- Tether 应土耳其请求协助冻结 5.44 亿美元非法加密资产
- 比特币短期走势意见分裂:部分交易员看向 8.4 万美元,但熊市风险仍存
- Virtuals Protocol:ACP 上所有已毕业代理将自动在 ERC-8004 上注册
- 特朗普手机至今仍未上市,价格将上调且不再是“美国制造”
比推专栏
更多 >>- Was it finished?|0206 Asian
- 围猎以太坊多头:「巨鲸」们暴亏 70 亿美元,正被集体围观
- Challenge,risk And chances|0130 Asian
- Meta 豪赌 AI:砸钱 1350 亿美元,2026 的扎克伯格,值得相信么?
- Variables: Terrible snowstorm|0128 Asian
- 英特尔「生死线」时刻:在 ICU 门前,陈立武如何清算遗产并开启自救?
- 從1月13號到今天,提前到5100|0126Asian
- You Should work HARDER in 2026|0120 Asian
- 硅谷最聪明那群人的「终极推演」:2026,我们应该「All-In」什么?
- Notice us dollar index|0116 in us
观点
比推热门文章
- 2026 年美联储利率终值前瞻:全年降息 50 个基点的概率为 32.5%,75 个基点的概率为 25.9%
- 下周白宫加密会议聚焦稳定币收益率,银行代表将首次参会
- 数据:BTC 全网合约持仓量 24h 减少 5.39%
- Bithumb 完成比特币误发事件处置并启动用户补偿
- Bithumb:向低价卖出 BTC 用户补偿差价与安慰金,向所有访问用户补偿 2 万韩元
- Bitwise CIO:下一轮牛市驱动因素为 AiFi、营收型产品、Vitalik 回归以太坊等 9 大核心叙事
- 易理华清仓感言:进入熊市是最好的布局时机,依旧看好行业下一轮牛市机会
- 贝森特:美国政府无权救助比特币,纳税人的钱不会被投资于加密资产
- 易理华旗下 Trend Research 将最后 0.148 枚 ETH 转入 CEX
- 火币联创:李林不会卖出比特币兑换以太坊,其家族办公室为 IBIT 在亚洲最大持仓机构
比推 APP



