值得信赖的区块链资讯!
養老院黑洞 外資機構內參【二】組織與團隊|1205
本系列文章共四篇,主要在參照某諮詢機構為『外資高端付費養老院』做『戰略診斷及重大核心經營問題』識別、整改、評估的閉環全案,參考國內連鎖高端養老機構的現行做法和改進空間,拋磚引玉,給相關利益者以參考,給養老行業機構類型中高端經營管理者以交流碰撞的契機【原諮詢機構全案的主要目的,是為新上任的養老院院長,或是有志成為養老院院長的人們提供參考】。
本脱水研究,將全案的十二個大類共性問題分解為四大模塊,分四篇文章拆解【無AI,全手搓】:
一、驅動與溝通
·無為還是無事可為
·溝通障礙與績效激勵
二、組織摩擦與團隊激勵
·跨職業種類糾紛與協調
·護士在養老機構中的中心性
·老員工是有毒資產嗎
·問題員工的獨特性
三、資源整合與外部合作
.不能合作的戰略合作醫療機構
·經營方針的短中長期策略
·顧客至上思維可能需要改進
四、應急管理與風控
·責任與交付他人管理
·風險管理的定義與邊界
·周邊利益共同體關係不和諧及其處理
——————
本文是第二部分【組織摩擦與團隊激勵】包含問題集合二,包括跨職業種類糾紛協調、養老機構中護士的定位、老員工與問題員工的約束與激勵,以諮詢顧問的視角識別問題並推進整改、評估。
◎跨職業種類糾紛協調
*自己導致事故發生,卻裝作是第一發現者,背後是老員工的欺詐
·戰略諮詢關鍵點 附帶護理業務的收費養老院,發生入住者跌倒 發現摔倒的和讓老人跌倒的是同一人,問題嚴重。 經營者要求調查原因,並提出防止再次發生的對策
·背景 養老院護理員工根據入職年份劃分出三個小集團【老員工,新員工,以及入職2~3年的】,最底層的新人經常被老員工要求做章類的工作 為此有好幾個已經辭職了
·田野調查 事件發生的相關人員是入職第2年分到骨幹集團的護理員工。 因自己疏忽讓入住者跌倒,馬上以第一發現者身份將入住者送到醫院急救,自導自演了這場鬧劇; 婦女主任對新員工和派遣員工始終表現出嫌棄的樣子
·識別分析 事故員工害怕前面給自己烙上工作能力不行的烙印,把自己降級到最底層的集團
·整改 強制解散老員工集團/升級骨幹組的員工為護理主任/暫且將院長留任現職,如果以後沒有改進的話,降職處理/將以上措施傳達給集團各院院長; 對新員工表達,嫌棄的護理主任,因不願意被調去其他養老院而辭職,入職三年的護理員工,信心滿滿的表示,要將公寓打造成適合工作的地方
·評估 信心滿滿的三年護理員工升任為護理主任,表示院長也經常來養老院,工作開展得順利,並表示此前一直拒絕洗澡的b也開始一週洗一次澡
·展望 深度調查拒絕洗澡的b。 的行動。 初衷是,其實我一點都不傻,他們嫌我麻煩,就老是指使新人,我就是想難為一下他們,從表面問題發現深層次的根由,並快速解決
*護理樓層和治理樓層員工之間出現隔閡,人員配置不靈活,造成工作有忙有閑
·戰略諮詢關鍵點 開辦約5年,接收需要護理和治理者的附帶業務的混合型養老院,入住老人離世後,新的入住者招募不進來,經營陷入僵局
·背景 治理樓層與護理樓層的基於不同經營體制的相互防備
·田野調查 混合型養老院都具有治理區域和護理區域的隔閡。 人員配置上也根據各個區域樓層各自獨立,護理樓層多配置比較擅長身體護理的員工,治理樓層多配置聊天或組織活動等生活支援方面比較擅長的員工
·識別分析 混同經營體制難以自然平復不同利益出發點之間員工和團隊的利益,需要更精細化的管理和激勵
·整改 不建議養老院為圖方便,擅自或輕易移動,由自理轉為護理老人的起居室,建議將護理樓層區域的員工調動至治理樓層區域工作,將兩者的工作體制融為一體,共同工作,並且由各區域的負責人互換自己所負責的區域,定期輪崗
·評估 定期輪崗起到作用,不同團隊混合工作起到作用。 不用變更客人的樓層,也可以輕鬆照顧入住者到最後
·展望 混合型養老院根據入住者身體分區域進行應對。 在開辦之初較為順利,但三五年之後,入住者的身體會總體下降,治理樓層會在不知不覺中就會住滿了需要護理的人,養老院必須時刻考慮到這些問題,並採取靈活的經營策略
*高評價的新主任撞上頑固不化、墨守成規的老員工,陷入孤立
·戰略諮詢關鍵點 品牌連鎖養老院企業,準備開設新分院。 被升職的女護理主任調到其中一家養老院,上任沒多久就表示無法幹下去。 希望找出被孤立的原因,並説明之
·背景 權責不分,養老院的慣例是護理長來製作工作表等核心工作。 輸出。 並包括員工培訓計劃,入住者的應對策略等。 思考與經營相關課題契機的重要工作,而這些應該是由經營養老院的負責人,院長或護理主任來制定的
·田野調查 大家討厭改變自己已有的習慣或者做法,比較傾向於待在自己的舒適區
·識別分析 因為養老院自身的情況而半夜將入住者叫醒換衣服是絕對不允許的,其他無視住入住者滿意度的行為,在護理行業,即使同屬於一個法人企業,在企業集團內內部,每家養老院也都存在所謂的流派
·整改 優先確保院內以在規定時間內結束護理為優先考量,不是入住者滿意度的做法。 與以入住者為中心提供護理服務的企業方針相悖,規整流程,崗位職責分離,職責明確,但對慣例,深信不疑,不敢輕易更改,這種風氣滿足不了目前的養老院管理的發展要求,如追究護理推遲責任的做法是完全沒有意義的,解決並避免再犯才是重要的
·評估 數月後的回訪,發現有幾個不能適應的員工辭職,但更加努力工作的員工增多了,護理主任繼續留院,勤奮次月的工作表,入住者應對策略等,與護士長商討推進
·展望。 重點在於在規定的時間內結束護理。 以及所有的工作都要以入住者為中心展開
*年長員工對重度護理工作敬而遠之,影響波及年輕員工,引爆不滿
·戰略諮詢關鍵點 養老院中人際關係的惡化,如老員工和年輕員工之間矛盾持續爆發,會導致服務品質下降,需要識別並防止發生
·背景 年輕員工對重體力工作分配不滿
·田野調查 老員工認為,入住者的情況逐漸惡化,重度護理工作增加會很辛苦,照這樣下去都想辭職
·識別分析 護理主任表示,如果有經驗的老員工辭職會比較難辦,只能聽之任之。 對年輕員工表達抱歉,但沒有辦法
·整改 敦促團隊。 明確年輕員工和年長員工都各有所長,也各有不足,比如年輕員工體力旺盛,行動敏捷,考慮事情周到,年長員工。 比較擅長解決複雜問題,處理家屬的投訴,全體明確,互相尊重,體諒
·評估 年輕員工,年老員工或多或少意識到了彼此在日常工作中所起到的不可替代的作用
·展望 持續改進,變化細微緩慢,但環境的確融洽和諧起來
+問題整合、識別
員工對立,離職,對立也包括新老員工,全職、兼職、上下級,矛盾根源:
·工作分配不均,崗位差別【需護理程度不同,有無認知障礙症,負擔不同,不公平】
·對於護理方針的看法不同【對的根源是剛進入職場的時候,植根於信念中的流派差異】
·待遇差距過大
·存在工作熱情低下的員工和團體,尤其是老員工團體
+解決、整改、評估
關鍵在於院長切忌對在職場中發生的欺壓行為及敵對行為等人際關係矛盾放任不管。 會阻礙資訊的傳達,還會給入住者帶來麻煩,造成批量離職,時刻收集資訊,掌握深層原因,及早介入
·日常工作中關注人際關係的變化,比如希望調班的要求持續增加的話
·解散勢力強大的問題集團【調動骨幹力量】
·從入住者的角度來考慮解決方案【護理員護士之間不同的想法產生對立的時候,以入住者角度再次商討,分歧由院長最終拍板】
·創造相互瞭解的機會【由於經驗、價值觀,工作內容,知識產生對立的。 可以互相調動,互相融合,共同工作,將不合的員工特意安排到一起值夜班的空虛療法,有時候也可能有效】
·努力消除不公平感,促進互相瞭解,取長補短
◎養老機構中護士的定位與偽中心性
*護理員工電話投訴沒法工作了,收費養老院已成為護士的天下
·戰略諮詢關鍵點 附帶護理業務的收費養老院,養老院護理員工匿名投訴護士的專橫,希望追查事實
·背景 護士認為護理員不中用,業務技能不熟,難以合作
·田野調查 護士隨意支援護理員工,頻繁使用難懂的醫療術語,高高在上的姿勢。 沒有一起工作的氛圍,同時護士承擔了深夜的待命工作,因此院長很多時候容忍,護理員工漸漸養成按照護士的指示來工作,護士至上普遍存在
·識別分析 明確護士與護理員不是上下級關係,各有工作側重,需要通力合作才能達到企業的經營方針
·整改 全員明確護理員工和護士員工,説到底是對等關係。 重要的以此為基礎,由護士員工用較高的專業知識對護理員工進行建議和指導,因為養老院的醫療需求會增加的關係,護士所承擔的職責會越來越大,但。 不擅長與護理員工和其他職員搞好關係的話,護士很有可能自以為是的提供服務,需要扭轉這種思維,形成彼此瞭解,彼此工作特徵互補互助,合作
·評估 合作達成
·展望 明確護士和護理不是上下級的關係,而是互補互助的關係,一方面側重醫療,另一方面側重生活護理
*護士出身的院長推薦胃造瘺手術,欠缺護理視角的養老院逐步醫院化
·戰略諮詢關鍵點 24小時陪護,收費養老院批量出現護理員工辭職,瞭解並改善
·背景 養老院變成過去的老年醫院,源於院長為省事向家屬建議進行過度的醫療介入,如胃鏡造瘺,靜脈高營養和藥物助眠,氣管切除術,等以護士為中心的護理體制,使得養老院逐漸的醫院化,護理員工的工作熱情下降,並被邊緣化
·田野調查 因為銀髮羣體的快速增長,和醫療資源的相對短缺,造成這幾年有醫療法人企業著手經營收費養老院,附帶護理業務的老年公寓越來越多,但大多經營不順
·識別分析 本質上在於大多數失敗的案例,都是源於未能理解護理和醫療之間的不同,護理是支援住客生活,而醫療是追究病因進行治療的,失敗的案例中,很多養老院以醫療的理論性合理性來開展護理,導致老人的。 住養老院生活,索然無味,毫無生機; 掌握資源的管理者不太樂意做複雜的護理安排比較傾向於簡潔一步到位的醫療,並表示,連自己口水都可能誤咽導致肺炎的老年人來説。 通過胃肉來攝取營養更加合理。 等類似的過度醫療為主的思維
·整改 推動全員以細膩的生活護理來體驗工作價值感 比如推動恢復失能或全失能。 鼻飼,老人嘗試經口餵食,緩解養老院草木皆兵的氣氛,防止員工離職/經口實驗,從餵水開始,增加到吃一點布丁或果凍之類
·評估 家屬感謝,並表達尊重護理的力量/案例老人花半小時吃掉了三成左右的糊狀食物,而之前只能通過鼻飼進食,他們也有信心跟自己同類的照顧難度的住客,也一定能夠達成自己進食
·展望 多方推進共識,護理的力量,恢復生活,重建尊嚴
*衹有規避風險才能保護自己,明哲保身的護士和護理員工發生衝突
·戰略諮詢關鍵點 瞭解護理員工批量辭職的原因,並改善
·背景 醫院護士長出身的護士,在傳達會上,對每一位入住者的生命體徵進行詳細彙報,並解釋説明浪費了過多的時間,過度管控,以規避自身風險
·田野調查 護士濫用權權力,不僅不能提供完善的護理,還逼得護理員工辭職,護士為了醫生不常在的環境中規避入住者有什麼異常的風險,過度管理,明哲保身
·識別分析 護士過度管理,表面上是考慮入住者的安全,實際上都是在明哲保身
·整改 向護士説明關於護士的工作職責,收費養老院不是醫院,是老人生活的場所,而不是給老人治病,不是以醫療為主導,而是要與護理員合作,幫助入住者的自主生活為主要工作/關於入住者發生緊急情況時的責任問題劃分,入住前向本人及其家屬已經表達在醫療方面應對能力有限。如出現問題,由公司來擔負發生問題的責任,而不會歸結到個人【這一趴是基於數年前某國外高端養老院的通行做法,與當前全行業推進研究的醫養結合不是很符合,有實力的高端養老院推進的自建醫養一體的綜合體,可以一定程度上緩解這種矛盾,同時有優質醫療資源分散,並且打通醫養結合問診,治療,結算等各個鏈條的,有助於打破這個魔咒】
·評估 護士見見,縮短傳達會的時間,容易堵車現象消除
·展望 護士和。護理員工需要瞭解護理和醫療是完全不同的,在一起工作需互相理解協助。聘用護士的時候,要明確吿知養老院與醫療機構的不同,明確職責和作用
+問題整合、識別
·護士和護理員工的對立在老年公寓常見,職種的不同,有等級差別,互相敵視,護士以隱形院長自居,使得護理工作偏於醫療,深層原因:
·護士以醫療為先的思想
·護理方針不明確【或品牌連鎖,護理集團的護理方案未能得到終端的徹底貫徹】
·全盤拜託給護士的護理員工本身的反作用【將醫療水平等】
+解決、整改、評估
·讓員工徹底意識到養老院是生活的場所,而是醫療場所,持續灌輸,加強認知和共識
·組建強化護士員工和護理員工關係的機制,相互協作。共同提高集體責任感,如由護士向護理員工教授血壓測量、胃瘺的管理,護理員工向護士等介紹與入住者及家屬或擔保人等重要人物產生矛盾時的處理方式。通過角色扮演,互相學習,找到共同的明確的解決方案
·護理員工的工作不能全盤交給護士來做決策
護士要改變在醫療機構中,基本在醫生的指導下開具藥物,觀察病人狀態的工作習慣,在老年公寓中,通常醫生不在。必須靠自己的判斷來應對情況,以院長為首的管理層,要考慮到護士的壓力過大而緊張,發生錯誤,不敢嘗試的,背景情況,要明確出現責任由管理層或院長擔責,減輕護士的決策壓力,防止其過度管理,規避責任,規避風險,明哲保身
·瞭解護士的背景
從老年公寓急性病醫院調了護士。以及長期休息後負值的,可以主導生活輔助
急性病醫院的護士主導偏醫療的工作
◎老員工的約束與激勵
*不堪被員工品頭論足,新任院長相繼離職
·戰略諮詢關鍵點 關東地區數十家收費養老院的集團,其中一家養老院一年換了三任院長,經營者希望查明原因
·背景 很難找到問題點,服務質量最高,員工護理很順利,充滿了活力,合作無可挑剔
·田野調查 這家養老院的員工將困難的事情全部交給院長處理,與其説是求助,倒不如更像試探
·識別分析 院長的主要工作是對收益、服務質量、人事等方面進行管理,但很多老年公寓中的員工卻側重於用護理知識豐富與否來評判院長的能力。使處於管理職位的院長,必須要滿足總公司和現場員工的雙重期待,之前辭職的三任院長,都是總公司認可其管理經驗而讓其就職的,但由於護理知識不足,被員工貼上了不合格標籤
·整改 執行院長必須充分利用自己領域,做出讓員工自愧不如的業績,請院長應對投訴較多的家屬
·評估 院長吿訴員工,自己想解決與家屬之間常年未解決的疑難問題,設立與家屬談話的場所,逐一開始,效果顯著,特別是對護理內容有意見的家屬/作為養老院的最高負責人,必須擁有高度的自覺和自尊,瞭解問題的本質,堂堂正正説出作為院長的見解
·展望 發揮專長,找到自信,傳遞把養老院的事當自己的事來考慮,能夠使下屬信服
*從其他行業轉行的院長,護士抱怨趕快調換掉
·戰略諮詢關鍵點 護士數次向公司請求希望趕快將院長換掉,公司委託調查原因
·背景 跨界轉行的院長缺乏護理和醫療相關的專業知識,被經驗豐富的護士全盤否定【其害怕自己的護士執照不保】
·田野調查 因為護理類養老院的管理架構中很多是名譽職位,存在一些沒有現場工作經驗的管理人員,另一方面大多數收費養老院的管理者都是護理護工,護士出身,因此缺乏護理看護知識的管理者容易被員工輕視
·識別分析 提醒院長,為了獲得像護士這樣的醫療經驗豐富的員工的認可,即便缺乏護理知識或經驗不足,也必須做出讓員工看得見的成績。建議其利用自身所具備的能力,將其運用到改善經營上/養老院收益可視化/能反映日常收入和成本的相關費用匯成一覽表,讓全體員工同步,瞭解成本縮減程度,可促進水電節約
·評估 具有豐富醫療經驗的資深員工對院長的看法明顯改變,他們明白了為入住者提供舒適的服務,必須不斷增加收益,良好的經營。,不再提出希望調換院長。
·展望 尊重每個人的意見,互相發現長處,形成對經營目標的共識。
*備受期待的新任院長突然提出辭職,壓力太大背後所隱藏的真相
·戰略諮詢關鍵點 剛升任院長的員工提出辭職【管理層談話瞭解到的是壓力太大,不能擔負起院長這樣的重任】,雖然辭職未受理,安排調回原來的養老院,但需要查明辭職原因
·背景 剛升職的院長是第1批由校園招聘進入公司的,工作第7個年頭,在別的養老院擔任護理主任一職時,業績受到好評,並作為預備領導候選人備受期待。這家養老院是集團公司經營的幾家收費養老院中地位最高的,硬件豪華,人員配置高,以高端細緻服務為賣點。
·田野調查 院長等樂見升任的院長調回原來的地方。其表示院長以身體護理為主,非常熟練,但現在自理的入住者較多,沒機會施展護理技能。
·識別分析 提出辭職的新任院長表示目前的工作像玩一樣,不是做正規的護理工作,提不提進去?,而且此處的護理員大多不具備專業護理技能。,而且不願做出改變,所以辭職
·整改 向經營者提議,該員工繼續就任現在的院長/讓全體員工知道,即使這家養老院品牌而言,有些技能和能力並不重要,但是作為護理員工來説,所有的這些技能都是很重要的/引入各養老院的員工都要在其他養老院輪崗一段時間,完成公司內部留學交換制度/院長必須擁有在多個院裡工作的經驗,在充分瞭解各個養老院的強項弱項的基礎之上任職/經營者同意,並迅速實施公司內部交換留學等方案。
·評估 該提出辭職的新晉院長仍在那裡工作,其企劃的外出活動也非常順利,找回自信。,並且在非醫療照護類的日常照護中進展迅速,護理長通過公司內部留學交換,充分體驗到身體護理的工作性質和重要性。,並指導其他護理員工如何處理跌倒骨折等醫療要求較高的護理項目。
·展望 理念不同,歸屬感意識較強的,越容易因理念不同而表示抗拒。容易抱有不適合自己,與我無關。當然作為企業經營的長遠考慮,為了培養領導不可避免的要在各個養老院進行橫向人事調動。,對於最高管理者而言,需要讓其充分瞭解這個養老院的特徵之後任職。前提是必須具備後備人才支援體制。
+問題整合、識別
新上任的院長,要得到現場員工的認可,需要很長時間,但因為養老院數量的急劇增加,其他行業轉入,跨行業沒有現場工作經驗的總部派遣員工被任命為院長,是會越越來越多發生的員工的抵抗情緒主要原因有:
·員工試探的眼光和管理者的自卑。
·拒絕改變的集體風氣
·院長主動但不合時宜的示威【新官上任三把火】
+解決、整改、評估
作為新任的院長,首先最重要的是接受現場員工的做法,在此基礎上將自己的想法逐步的傳遞給員工,進行充分的溝通。忽視這點,靠獨斷去貿然改變,只會遭到否定和反對
·不知道是禁忌 護理和陪護知識對於老年公寓的工作來説非常必要,但很多情況下即使沒有專業的知識,也能做出合理應對。總而言之,護理工作是來支援老人生活,將其視為自己的父母,可能很多問題會迎刃而解。,院長整合各方資源,最終做出最終決斷即可
·創造傳達自己想法的場合機會
·運用自己擅長的領域改善經營【比如重要客户關係維護,以及財務表現等】
·新任院長10條禁語 見圖庫
◎新員工的約束與激勵
*高高在上,作威作福的生活諮詢員,隨意指使入住者家屬,威懾管理者
·戰略諮詢關鍵點 關東地區收費養老院管理者短時間內接連辭職,但院裡的業績沒問題
·背景 生活諮詢員把控傳達會內容節奏並對會理員工以使氣指/在於院長的工作交流中擺不清位置。
·田野調查 生活諮詢員自養老院開辦之初就在此工作,歷任院長為了圖方便,經常讓他替自己工作。,以至於其成為很多重要工作流程中不可或缺的存在,並與入住者家屬等建立良好的信任關係/在為了維護自身獨特不可替代性的驅使下,生活諮詢員經常會做擾亂經營流程。的不友好事件,如違反身份擔保人禁止見麵條款的惡性事件。
·識別分析 生活諮詢員等元老級老員工,為維護自身的超級別權利,而做出違反組織利益的事情。
·整改 專業院長明確生活護理員的崗位職責,並提示其工作需要彙報和處理。對於生活護理員表示,如果繼續超越本職職責,幹預公司的正常經營,公司,不會置之不理。解除生活秩序員,超職責,越權工作的相關事務,背景,職責。杜絕管理者將全部工作丟給資深老員工。
·評估 新任院長表示責任稍輕,生活諮詢員雖略顯僵硬,但能夠以積極心態來應對工作。
·展望 院長對擔當要職的員工要特別注意,在分配工作任務時要考慮其他的員工保持平衡。
*夜班偷懶的護理員工,以保存體力也是工作為由,理直氣壯的去睡覺
·戰略諮詢關鍵點 房地產相關產業公司經營的位於繁華地區的收費養老院,一向業績良好,並積極進取,但收到入住者家屬的投訴。晚上對老人置之不理,沒有充分照顧。,總公司希望調查實際情況。
·背景 老員工夜班不會肌萎縮。半失能狀態的住客更換衣物,只給其用尿不濕,被家屬發現、投訴。
·田野調查 基於對護理室白班工作的認知,默認使用夜用尿,長時間不更換衣服,並不是基於工作飽和,而是偷懶和沒責任心。
·識別分析 老員工混淆夜班和值班的概念,認為護理是白天的工作。
·整改 改變夜班護理方式,引入夜間家屬不定期參觀活動。
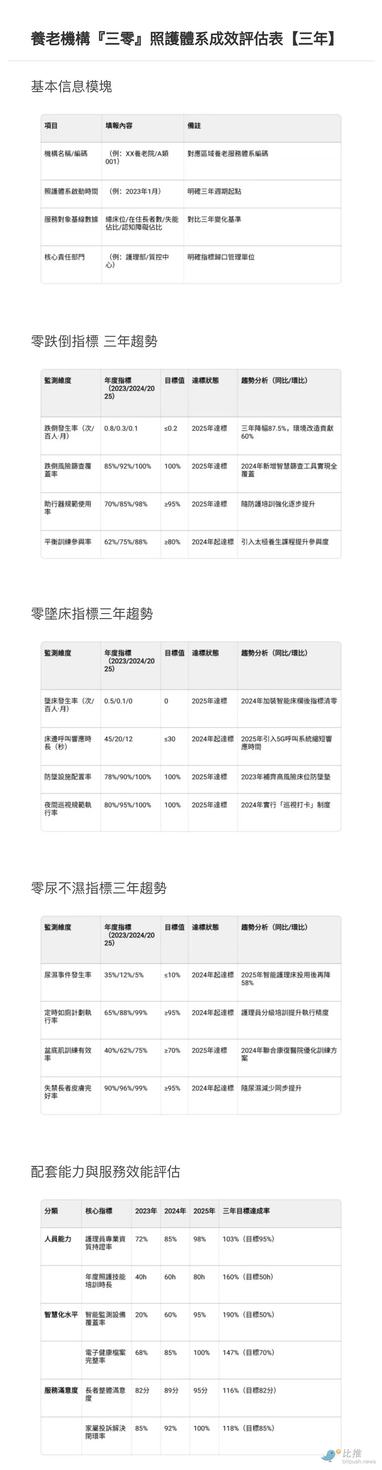
··國內案例創新【重點】《養老機構三零照護目標實施體系》見圖庫圖表《 養老機構三年賬户體系成效評估》和《三零照護體系分項目標跟蹤模塊》
·評估 夜班者對家屬的感謝感到有價值,還算配合。,後續主動為老人查詢,換衣服,每隔三小時變換體位。
·展望 創造夜班因缺少監督的機會而放鬆懈怠的情況。怠慢會變得常態化,最終發展為飽受批評的虐待,最終到無可挽回。
*開辦三年來致使入住率為40%的元兇,全體人員服從一名護理員工的根源
·戰略諮詢關鍵點 開辦三年的收費,且附帶護理養老院。入住率沒有超過過40%近三個月被兼併收購後。新經營者委託調查是否運行正常,有問題請考慮改善策略。
·背景 特殊員工主導拒收認知症患者,該員工是原社長女兒,且之前的兼併條款中有確保其女兒繼續在職的條款。
·田野調查 新院長常年從事行政主管,對養老院的經營管理沒有經驗,還不瞭解情況,現在對此前法人女兒員工不得不忍受,並且依賴去商量。
·識別分析 新的市場形勢下,養老院會越來越多,大部分可能不是新設立,而是兼併。收購那麼新的組織架構下,以往的工作慣例,勢必要發生改變。舊體制必須讓路於入住率。
·整改 設立院長、護士、生活諮詢員為中心的入住者接收委員會/從法人的基礎醫院調動護士,增加護士數量/清除原經營企業的陋習/為了強調養老院舊貌換新顏,附帶更改了養老院的名字及員工制服
·評估 原社長女兒及核心團隊辭職/以院長生活諮詢員等為主的。入住者接受委員會對顧客宣佈,我院也接收護理程度較高的老人/經過加強的護士團隊,在現場對老人進行生命體徵確認,並且圍繞如何應對認知障礙症,或者是靜脈高營養開始研究學習/該養老院陸續迎來十幾位入住者,護士之間經常探討工作中的問題,養老院裡充滿了活力。
·展望 在養老院越來越多的現實情況下,可以預想,今後會有更多的養老院無法經營下去。繼承事業的企業,要想最大限度的發揮自己的強項,必須在入住者的服務質量上加大力度整改。
*因為怕曬不能陪同外出,老員工對新員工的話目瞪口呆
·戰略諮詢關鍵點 收費養老院的護理主管和護理長,對新進的護理員工素質很低,表達擔憂。
·背景 院長表示,錄用權在總公司,其沒有辦法幹預,如果他們這些新員工很難勝任護理員工工作,就讓其做些雜事,使其他員工能夠專心做護理。建議這些問題員工組成生活資源組,只負責清掃入住的起居室和公共空間,收回分配換洗衣服,代為跑腿、買東西,等後方支援工作
·田野調查 護理主任和護理長對院長的提議拒絕。表示。清掃起居室並不是簡單的工作,甚至可以説是護理員工非常重要的工作之一,因為可以發現入住者因羞恥而藏起來的髒衣服,或者是廁所的汙物,或者是嘔吐物。中間發現健康問題的異常。
·識別分析 問題較為棘手,總公司錄用派遣的員工和院裡管理中層之間的認知和評估差異的確存在,但不能立即解僱他們。因為對員工需要進行一定時間的培養,對公司的持續經營和人員橫向調動也。頗為重要。
·整改 建議院長對新錄用的問題員工不應與其他員工區別對待,而應當與老員工結成對子。共同工作,工作結束後書寫感想文來互相表揚彼此。【需要表揚對方的時候,就會有意識地尋找對方的好處發自善意的接觸對方】
·評估 有抵觸的老員工和護理主任,護理長有一點變化,新員工也模仿老員工,開始與入住者打招呼,甚至解除重要健康照護安全隱患/且認為新員工成長較快,自己要的東西也懂了。
·展望 隨著老齡化社會的加劇,以及老齡產業引發經濟的飛速發展。作為人力資源,擁有不同經歷、價值觀、跨行業經驗的人們開始進入這個行業,有很多人不知道怎麼溝通交流。,經營者不要輕易放棄他們,思考增加彼此瞭解的辦法。
+問題整合、識別
老員工問題集中出現在無形掌權,不聽指揮的新員工,缺勤難對付,各種類型的問題都有,讓人頭痛的員工主要有以下類型:
·不可替代的霸權
·缺乏工作積極性
·工作態度不端正
+解決、整改、評估
·以毅然決然的態度來指導問題員工 雖説目前護理員工的僱傭是賣方市場,很多員工可能會因為很小的事情馬上辭職,對於院方來説,很難做到有點問題的員工不輕易辭退,但是如果其言行給養老院的經營管理帶來很大障礙,或者給其他員工入住者帶來很**煩的話,就應該毅然決然的教育,置之不理。事態會進一步惡化。吿知問題員工本人問題出在哪裡,需要改善的地方。如果仍然沒有改進,辭退是不得已的事情,應當機立斷。
·防止霸權員工的出現 院長要改變過分依賴工作能力強下屬,全班將工作交給特定員工的工作習慣。,最好制定由集體決定經營方針的制度。譬如案例中以接收入住者為例,設立入住者接受委員會。要積極發現並調動霸權員工的工作崗位。
·推行定期的輪崗制度 規避在團體經營上,由某個特定員工集中掌握各種業務關鍵知識的風險。
·實施提高工作積極性的方案或考評制度。外部監督,如夜班家屬參觀。
·對不得力的新員工表揚其優點,讓其聽從安排。【結對子,一對一幫扶帶教,面試中加強審核】
以上。
【以上為本系列第2部分——組織摩擦與團隊激勵】
#銀髮產業
#銀髮經濟學
#養老全產業鏈
#養老機構運營管理








比推快讯
更多 >>- Genius Group:Q4“低买高卖”比特币获利约 100 万美元,财库持仓增至 180 枚,
- Onfolio Holdings 披露已斥资 245 万美元买入 BTC、ETH 和 SOL
- BitGo 宣布将支持 IOTA 主网,为更广泛的机构、用户提供安全合规的访问途径
- 上市公司 Genius Group 近期增持 42 枚比特币,目前总持仓为 180 枚
- 某新建地址从币安提取 400 亿枚 FLOKI,价值 187 万美元
- Riot Platforms:11 月挖矿产出 428 枚 BTC,比特币持仓量增至 19368 枚
- 美联储面临摊牌时刻,PCE 月率预计将录得 0.3%与前值持平
- 美银警告:美联储鸽派降息恐影响年末股市上涨
- 欧盟寻求将加密货币监管权转移给欧洲证券及市场管理局
- 某巨鲸 2 小时内借贷卖空 5000 枚 ETH,价值 1566 万美元
- 推特因违反内容法被欧盟罚款 1.2 亿欧元
- CertiK:USPD 合约遭攻击事件损失约 100 万美元,整个攻击过程历时 2 个月
- 七家协会联合发布关于防范涉虚拟货币等非法活动的风险提示
- Aave调整 V3 多链部署策略的温度检查投票已通过,后续将发布 ARFC 提案
- 欧洲刑警组织:国际联手行动捣毁加密货币欺诈网络,涉案金额超 8.15 亿美元
- 主流 Perp DEX 一览:Lighter 交易量下滑 15%仍居首,Aster、Hyperliquid 紧随其后
- Bubblemaps:已查到 WET 预售中狙击者,超 70%地址为其女巫地址
- Metaplanet 通过抵押比特币筹集 5000 万美元,用于购入更多比特币
- 观点:ETH/BTC 突破五个月下降趋势,交易员预测或上涨 170%
- 币安合约将下架 SKATEUSDT、REIUSDT、FISUSDT 和 VOXELUSDT U 本位永续合约
- 持有 2.4 万枚 ETH 的巨鲸已将全部持仓进行质押
- 无界引擎双链社区发射器Boundless Launcher正式启动,平台币 BLR 于今晚 20 点开启交易
- 数据:500 万 XUSD 从 StraitsX 转出,经中转后流入 Binance
- CZ:Binance Junior想法与特朗普的Trump Accounts类似,前者暂未面向美国用户
- 比特币矿企 Cango 本周挖出 130.7 枚 BTC,总持有量达 7033.1 枚
- 富达 CEO 称其持有比特币,并认为比特币将在储蓄体系中扮演重要角色
- Glassnode:本轮 BTC 回调短期持有者承担了大部分亏损
- BiyaPay 分析师:Coinbase 股东哈塞特被市场押注近八成,将接任美联储主席
- Alliance DAO 联创:AI 和机器人无法帮助美国摆脱债务,印钞机必须继续运转
- Matrixport 近 24 小时累计从 Binance 提取 5805 枚比特币
- 两疑似内幕地址押注OpenAI 13 日发布新模型,历史盈利多半来自 OpenAI 相关预测
- 麻吉今日下午逢低加仓以太坊多单,持仓金额已升至 3736 万美元
- 彭博社:HashKey 目标筹集至少 2 亿美元资金,计划最早下周启动 IPO 投资者认购
- Tom Lee:加密货币价格或已触底,未来仍有 200 倍增长空间
- BTC 财库公司 Stacking Sats Inc 披露持有 25.69 枚 BTC
- Cloudflare 称已经完成修复,此次故障影响多款加密应用
- Pundi AI 携手 Assemble AI:为 160 万用户打造可验证的加密智能
- 由于 Cloudflare 出现大规模服务中断,多个主要 Solana 协议正遭遇用户界面宕机
- Bunni 攻击者地址向 TornadoCash 存入 2295.8 枚 ETH
- Cloudflare 控制面板和 Cloudflare API 服务出现问题
- Pacifica 平台上线子账户功能,交易竞赛将于 12 月 8 日启动
- CryptoQuant:市场已进入结构性调整阶段,持续下跌可能性仍然很高
- Messari 发布 Talus 深度研究报告:构建由去中心化 AI 代理来驱动的自动化数字经济基础设施
- SpaceX 时隔一周再次转出 1083 枚 BTC,价值 9981 万美元
- 以太坊 Prysm 客户端 Bug 导致验证参与度骤降 25%,险失最终确定性
- 数据:过去 24 小时全网爆仓 2.54 亿美元,多单爆仓 1.76 亿美元,空单爆仓 7,756.63 万美元
- 数据:55 枚 BTC 从匿名地址转出,经中转后流入 Cumberland DRW
- 土耳其 Paribu 收购中东最大加密货币交易所 CoinMENA,交易估值最高达 2.4 亿美元
- 贝莱德比特币 ETF 连续五周资金外流,共计超 27 亿美元
- AETDEW 携手 AB 慈善基金会 X AB DAO 共解发展中国家能源难题
比推专栏
更多 >>观点
比推热门文章
- 美联储面临摊牌时刻,PCE 月率预计将录得 0.3%与前值持平
- 美银警告:美联储鸽派降息恐影响年末股市上涨
- 欧盟寻求将加密货币监管权转移给欧洲证券及市场管理局
- 某巨鲸 2 小时内借贷卖空 5000 枚 ETH,价值 1566 万美元
- 推特因违反内容法被欧盟罚款 1.2 亿欧元
- CertiK:USPD 合约遭攻击事件损失约 100 万美元,整个攻击过程历时 2 个月
- 七家协会联合发布关于防范涉虚拟货币等非法活动的风险提示
- Aave调整 V3 多链部署策略的温度检查投票已通过,后续将发布 ARFC 提案
- 欧洲刑警组织:国际联手行动捣毁加密货币欺诈网络,涉案金额超 8.15 亿美元
- 主流 Perp DEX 一览:Lighter 交易量下滑 15%仍居首,Aster、Hyperliquid 紧随其后
比推 APP



